5月12日,山西太原市第二十九中学因“体考作弊”“考试成绩超常”引发广泛关注。当日深夜,该校发布公告辟谣:经认真核查,均为不实信息。
有网友发布视频称,太原市第二十九中学体考存在作弊情况,有学生“内定”的事被戳穿后,引发学生家长和学生之间的肢体冲突,现场一片混乱。视频中,一些参加考试的学生得知有人内定后情绪非常激动,一名考生称,“我跑完100米后,裁判秒表卡都没有卡,直接拿出成绩单让签字。”另一名学生对着镜头说:“‘内定哥’自己亲口承认,我家就是比你家有钱咋了?有种你们也交钱啊!”
另一名知情者称,当天的体育测试,有学生400米第一跑了49秒,200米第一跑了21秒,这速度参加奥运会都能站上领奖台。有参加考试的学生怀疑这个成绩,于是在现场大喊:“他内定了。”
奔流新闻记者了解到,太原市第二十九中学(又名太原理工大学实验中学校)始建于1958年,前身为太原工学院附中,是一所建校60余年的市属完全中学。2024年该校计划招收体育、艺术特长生33人,其中,体育类28人(100米3人,200米6人,400米4人,健美操15人)。艺术类5人,绘画类5人。
特长生测试于5月12日在该校进行,对中考成绩达线特长生,根据报考志愿按专业测试成绩从高到低择优录取。体育类专业成绩60分以上且专项不低于50分(百分制);田径类考生专项成绩达到100分的,中考成绩在最低控制线基础上可降100分予以择优录取;专项成绩达到90分的,中考成绩在最低控制线基础上可降50分予以择优录取。艺术类专业成绩达到60分以上。
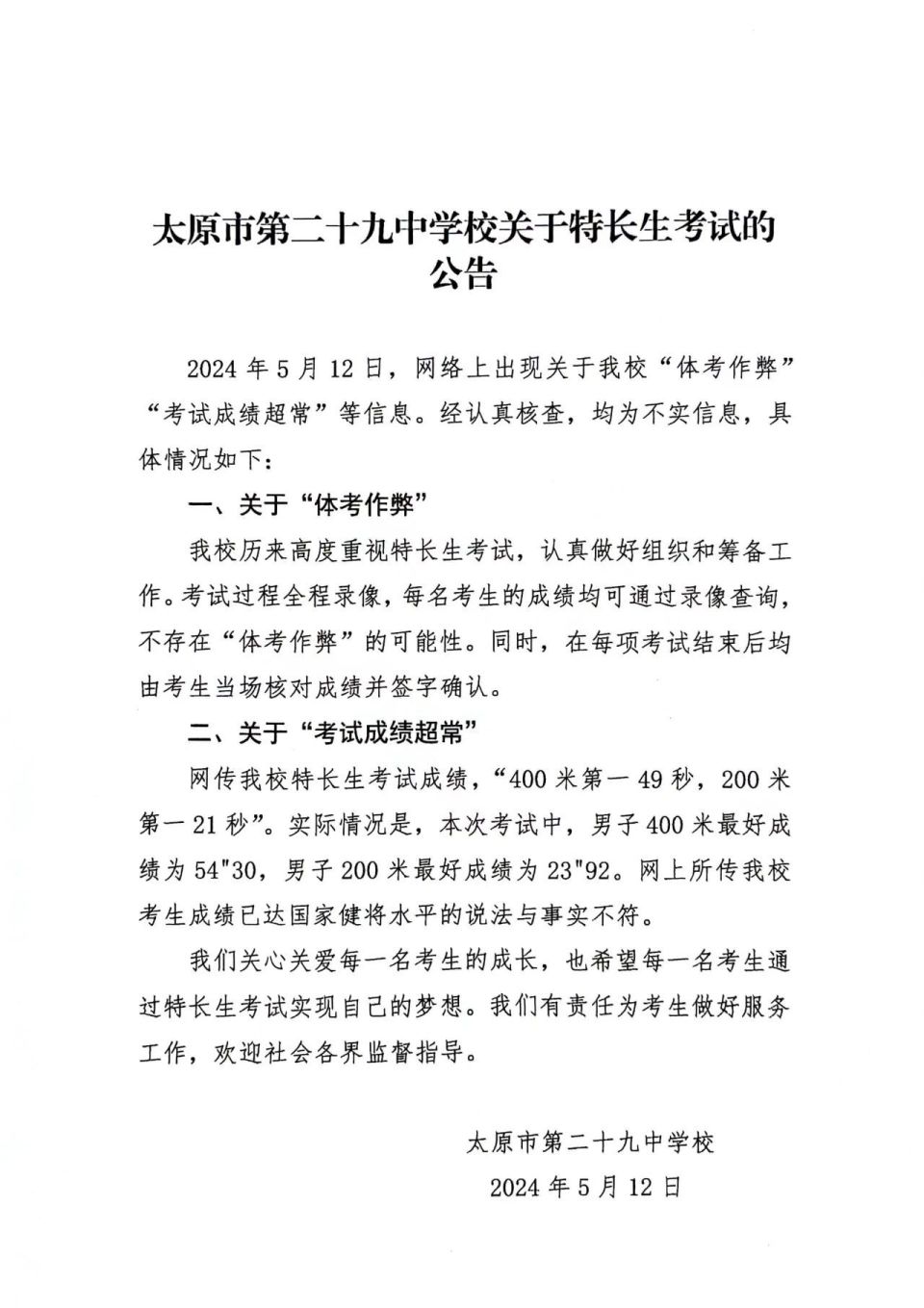
5月12日23时29分,太原市第二十九中学发布公告称:经认真核查,“体考作弊”“考试成绩超常”均为不实信息。
关于“体考作弊”,公告内容明确:考试过程全程录像,每名考生的成绩均可通过录像查询,不存在“体考作弊”的可能性。同时,在每项考试结束后均由考生当场核对成绩并签字确认。
关于“考试成绩超常”,公告显示:“网传我校特长生考试成绩,‘400米第一49秒,200米第一21秒’。实际情况是,本次考试中,男子400米最好成绩为54秒30,男子200米最好成绩为23秒92。网上所传我校考生成绩已达国家健将水平的说法与事实不符。”
5月13日下午,太原市招生考试管理中心工作人员回应奔流新闻记者采访时表示,“特长生招生考试由各招生学校组织报名、考试,太原市第二十九中学的事已经发了通告,由学校负责处理,我们不参与处理。”
文丨奔流新闻记者武永明


发表评论